行业资讯
(2023年6月27日 中国上海) 第15届“世环会”——专注节能减排与低碳环保的世界环境博览会平台,6月7日在上海国家会展中心(虹桥)圆满落下帷幕。在中国经济全面复苏的元年,展会以整体规模再创新高迎来了开门红,不但汇集了绿色环境产业3,500多家品牌展商和超过90,000件高品质产品...
热门标签 2023-06-27 阅读量:316
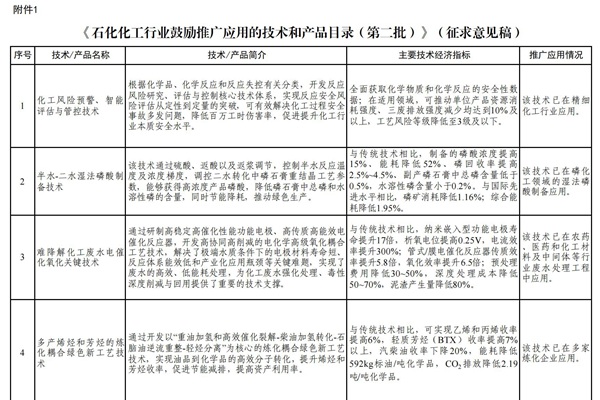
2023年6月25日,工业和信息化部原材料工业司发布《石化化工行业鼓励推广应用的技术和产品目录(第二批)》(征求意见稿),合计纳入了28项。征求意见时间截至2023年7月10日。 总的来看,这些鼓励推广应用的技术和产品,大多都跟节能减排息息相关。 化工风险预警、智能评估与管控技术:单位产品资源消耗强度、三废排放强度减少均达到10%...
热门标签 2023-06-27 阅读量:568
我国土壤环境风险得到基本管控,《国务院关于2022年度环境状况和环境保护目标完成情况的报告》中明确指出,农用地土壤环境状况总体稳定,重点建设用地安全利用得到有效保障。所以下一步是什么呢?是土壤污染绿色低碳风险管控和修复。 关于公开征求《关于促进土壤污染绿色低碳风险管控和修复的指导意见(征求意见稿)》意见的通知来了,土壤污染寻求绿色低...
热门标签 2023-06-27 阅读量:446
据环保在线不完全统计,2023年以来,生态环境部及相关部门与地方、与机构、与企业等已达成17起重大合作,内容涉及黄河大保护、“空天地”一体化监测网络构建、“无废城市”等,均为当前国内环保市场热门领域。于是,通过追踪生态环境部的动态,我们也可以基本摸清环保产业的发展关键所在,更好地进行布局...
热门标签 2023-06-27 阅读量:375
推动能源产业绿色低碳发展,减少温室气体排放,有效应对气候变化,是全人类的共同使命与责任。而降低能源消费碳排放总量,提升单位碳排放量带来的经济效益,是促进能源产业健康有序发展、实现“双碳”目标的关键。 新疆地区能源资源禀赋,但同时高耗能产业占比较高,能源消费总量大,能源利用效率较低,这导致新疆实现“...
热门标签 2023-06-27 阅读量:353
为期3天的2023上海智慧环保展于6月7日在上海国家会展中心(虹桥)圆满落幕。在诸位的积极参与和支持下,本届展会取得了圆满的成功。在此向诸位表示诚挚的感谢! 不负众望,再创佳绩 回顾从筹备策划到组织实施的难忘历程,正是因为各位展商的信任与支持,海内外观众、媒体、合作伙伴的鼎力支持与共同努力,才让我们能顺利圆满地为行业呈现这场规模浩...
热门标签 2023-06-27 阅读量:387
近期召开的十四届全国人大常委会第三次会议上,《关于设立全国生态日的决定(草案)》正式获审议,拟将8月15日确定为“全国生态日”。同期提请审议的还有《中华人民共和国海洋环境保护法(修订草案)》等。这也就意味着,继6月5日“世界环境日”之后,国内又将增加一个与环保密切相关的纪念日。 为应对...
热门标签 2023-06-27 阅读量:374
日前,山东省政府举行新闻发布会,介绍了《2022年山东省海洋经济统计公报》有关情况。其中,山东重点培育的海水淡化产业取得了喜人的成绩——建成海水淡化工程44个,日产规模60.32万吨,年生产淡水能力超过2亿吨。 “靠海吃海”在水资源领域也相当有用,沿海地区在发展海水淡化产业方面有天然的...
热门标签 2023-06-27 阅读量:383
当前,新型储能作为实现“双碳”目标的重要抓手,正在各行各业大规模推广和应用。国家能源局将新型储能定义为“除抽水蓄能外以输出电力为主要形式,并对外提供服务的储能项目”。新型储能所包括的技术类型众多,按照能量存储方式的不同主要分为物理储能和化学储能两大类。物理储能主要包括压缩空气、飞轮储能、...
热门标签 2023-06-27 阅读量:441
河南省生态环境厅关于2023年5月城市环境空气质量生态补偿情况的函 省财政厅: 根据《河南省污染防治攻坚战领导小组办公室关于印发河南省城市环境空气质量生态补偿办法(试行)等办法的通知》(豫环攻坚办〔2020〕15号)要求,我厅对各省辖市的城市环境空气质量生态补偿金的支偿、得补情况进行了计算。2023年5月,各省辖市共支偿城市环境空气质...
热门标签 2023-06-27 阅读量:431