行业资讯

当前位置:中链企通环保网 > 新闻资讯 > 循环流化床改炉排炉!河北一锅炉提升改造项目中标候选人公示

循环流化床改炉排炉!河北一锅炉提升改造项目中标候选人公示

2025-06-19 来源: 中链企通环保网 浏览量:860

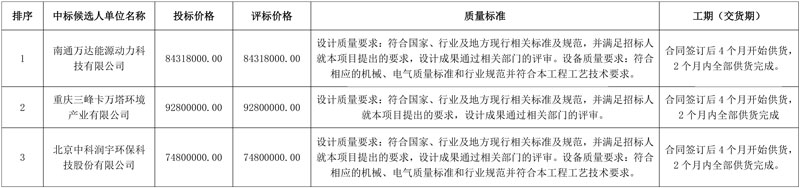
  2025年6月16日,石家庄嘉盛新能源有限公司锅炉提升改造项目设备采购项目中标候选人公示显示,三名候选人如下:
 
  据招标公告显示,该项目建设规模及内容为石家庄嘉盛新能源有限公司锅炉提升改造项目对原有锅炉本体进行改造。主厂房改造(1号炉锅炉间改造、1#炉出渣间),将现有1#800t/d循环流化床焚烧炉改造为一台800t/d机械炉排焚烧炉,并对除灰渣系统、水处理系统、烟气净化系统等辅助生产工程进行改造,扩建渗沥液处理站(200t/d),项目建成后增加处置污泥、纺织类和树脂类等一般固体废物。总处理规模不变产能不变。
 
  该采购项目要求在合同签订后4个月开始供货,2个月内全部供货完成。
 
  石家庄嘉盛新能源有限公司锅炉提升改造项目设备采购项目中标候选人公示
 
  招标项目名称:石家庄嘉盛新能源有限公司锅炉提升改造项目设备采购
 
  招标项目编号:S1301000001005171001
 
  1.中标候选人名单
  2.中标候选人项目负责人
  3.中标候选人响应招标文件要求的资格能力条件
  4.(1)中标候选人企业业绩
  4.(2)中标候选人项目负责人业绩
  5.(1)所有投标人商务标评分情况
  5.(2)所有投标人技术标评分情况
  5.(3)所有投标人或供应商总得分情况
  6.提出异议的渠道和方式:投标人或其他利害关系人对本招标项目的评标结果有异议的,可在公示期向招标代理机构提出。
 
  相关阅读:800t/d 循环流化床改炉排炉项目施工总承包招标公告
 
  原标题:循环流化床改炉排炉!河北一锅炉提升改造项目中标候选人公示
更多精彩内容请扫描下方二维码
关注我们 微信公众号 在手机端查看

版权与免责声明:

凡注明稿件来源的内容均为转载稿或由企业用户注册发布,本网转载出于传递更多信息的目的;如转载稿涉及版权问题,请作者联系我们,同时对于用户评论等信息,本网并不意味着赞同其观点或证实其内容的真实性;


本文地址:hecan.hbchanyelian.com/News-48853.html

转载本站原创文章请注明来源:中链企通环保网