兰州铝业有限公司400kA电解系列烟气深度治理及节能改造项目EPC总承包招标公告
(招标编号:0126-ZB00014)
招标项目所在地区:甘肃省·兰州市·红古区
一、招标条件
兰州铝业有限公司400kA电解系列烟气深度治理及节能改造项目EPC总承包(招标项目编号:0126-ZB00014),招标项目资金来源为企业自筹,招标人为兰州铝业有限公司,本项目已具备招标条件,现进行公开招标。
二、项目概况和招标范围
项目规模:本项目依托兰州铝业原有的400kA电解系列,基于石灰石-石膏湿法脱原理及超细液滴技术,实施以下建设改造内容,以实现电解烟气污染物满足超低排放要求(设计排放指标:SO2≤35mg/Nm3,氟化物排放≤0.3mg/Nm3,粉尘≤5mg/Nm3):
1.新增脱硫系统:400kA电解系列建设3套烟气超细液滴脱硫系统及配套辅助设施,包括:烟气系统、吸收系统、吸收剂制备及制浆系统、石膏脱水系统、工艺水系统、排放及事故浆液系统、废水处理系统、在线监测系统等。
2.电解烟气余热利用改造:在干法净化回收系统前增加余热利用系统。
3.净化系统节能改造:对现有的400kA电解生产线3套净化进行改造,包括:原有反吹风菱形布袋除尘器改造为预分离脉冲布袋除尘器、风机及气力提升机改造、压缩空气管路系统技术改造等。
2.1 项目名称:兰州铝业有限公司400kA电解系列烟气深度治理及节能改造项目EPC总承包
2.2 项目类型:工程
2.3 项目概况:本项目厂区地处甘肃兰州红古区平安镇岗子村,厂区南依湟水河。厂区所在区域地势北高南低,由北部低山丘陵向南部河谷谷地倾伏,厂区周边地貌形态分为侵蚀堆积黄土丘陵和河谷地貌两大类型。
兰州铝业有限公司28万吨电解铝项目于2007年建成投产。该项目共一个电解系列,安装288台400kA电解槽,分三个区,设置3套净化系统,每套净化处理96台槽产生的烟气量。三套净化系统各设置24台菱形反吹风袋式除尘器、24台脱氟反应器、4台主排烟风机。目前运行的电解烟气净化系统采用了业内普遍应用的氧化铝干法吸附+布袋除尘器净化的工艺,可以回收烟气中绝大部分氟化物和粉尘。
本项目拟首先对现有干法除氟净化系统改造,主要对反吹风布袋除尘器、主排烟风机、压缩空气管路系统及自动化控制和全面监测系统进行改造;同时在干法净化回收系统前增加余热利用系统,在其后增加超细液滴湿法脱硫系统。
项目实施后电解烟气净化系统排放指标实现超低排放,SO2排放浓度≤35mg/Nm3,氟化物排放浓度≤0.3mg/Nm3,颗粒物排放浓度≤5mg/Nm3,此指标优于铝工业大气污染物特别排放限值(GB25465-2010修改单),满足《重污染天气重点行业应急减排措施制定技术指南》的要求。
2.4 项目地点:甘肃省·兰州市·红古区
2.5 招标范围:
兰州铝业400kA电解系列烟气深度治理及节能改造项目所涉及的勘察、设计、采购、施工、调试及运行等,包括但不限于满足兰州铝业400kA电解系列烟气深度治理及节能改造所必需完成的系统设计(包含安全、环保、节能、职业健康、消防、危大工程等所配套的设计)、设备供货、设备运输、储存、土建、利旧设备改造、新设备安装、试验、系统的调试、培训以及法律法规所必须的检验,直至达产达标通过交工验收,按程序完成最终的竣工验收,本项目为交钥匙工程总承包,具体范围如下:
2.5.1 勘察服务:设计范围、建安工程范围内新建设备基础和新建辅助生产设施所需的地质勘察;
2.5.2 设计范围:涵盖脱硫系统、电解烟气余热利用改造、净化系统节能改造项目全阶段设计工作,包括但不限于施工图设计、专项设计包括安全、环保、节能、职业健康、消防、危大工程等所配套的设计、深化设计、编制并提交所有技术文件、操作手册、施工过程中的设计变更、技术交底、竣工图编制和项目竣工报告编制。
2.5.3 设备与材料采购范围:负责项目所需全部设备、材料的采购,包括供应商筛选、合同签订、质量检验检测、运输仓储及现场交付,需符合国家及行业最新技术标准和项目工期要求。
2.5.4 建筑安装范围:包含土建工程、钢结构、危大工程监测、设备安装、电气自动化、仪表、通信、通风、暖通等,包含单体设备调试、系统联动调试、消缺等全部施工内容,同时负责施工过程中的安全管理、进度控制和质量验收,最终完成竣工验收交付。
2.5.5 质保期内所有设备运维与培训服务范围:项目交付后,对从业人员进行操作培训,提供两年的运维技术支持。
2.5.6 其他配套服务:如临时设施建设、原有设备设施的拆除移位、场地清理、安全验收、环评备案、节能备案、职业健康预评价、消防备案(含第三方检测报告)等辅助性工作。
2.5.7 交工验收:投标单位对工程项目自检合格、设备连续稳定运行30日,提出交工验收申请,招标方组织对项目进行交工验收。
2.5.8 性能考核:项目交工验收系统稳定运行30日后,甲方组织性能测试,测试期为30日,达到初步设计指标要求。
2.5.9 兰州铝业400kA电解系列烟气深度治理及节能改造项目包括但不限于上述内容,本项目为交钥匙工程总承包。
2.6 计划工期:11个月(合同签订之日起至工程完成交工验收)。
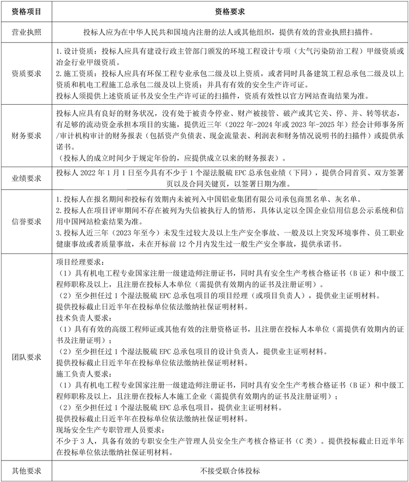
三、投标人资格要求

四、招标文件的获取
获取时间:2026-01-24 00:00:00至2026-02-03 00:00:00(北京时间)。
获取方法:登录中铝集团绿星链通招标平台购买,不接受其他方式购买。
获取流程:
4.1 注册:
投标人登录中铝集团绿星链通招标平台填写企业信息,提交注册,审核情况将在24小时内(不含法定节假日)进行反馈,审核通过的投标人方可购买招标文件,请合理安排注册时间。
4.2 标书款支付:
注册成功后,投标人选择对应标段进行网上支付(支持企业网银、支付宝和微信支付),不接受现金支付;招标文件售价:1000.0元(人民币),标书款发票仅提供增值税电子普通发票,请投标人自行下载、打印发票。发票下载:登录平台后-右侧【快捷入口】-【查看发票信息】-【已开票】-【下载发票】,下载对应标段标书款电子发票。
4.3 文件下载:
支付成功后,即视为招标文件已售出,投标人可自行下载招标文件电子版,招标人及招标代理机构不再提供纸质招标文件。招标文件一经售出,概不退款。
4.4 CA购买:
CA用于投标文件的签章、加密、提交、解密,投标人在中铝集团绿星链通招标平台注册成功并登录,【快捷入口】-【申请证书】,提交相应信息进行在线办理,审核通过后将通过邮寄方式将CA寄送至指定地点,登录系统-【右上侧人员头像】-【个人信息维护】-【读取证书】-【激活】-【保存】进行绑定CA,请投标人合理安排时间,逾期办理自行承担相应后果。
4.5 帮助:
如需帮助(CA购买问题等),请登录中铝集团绿星链通招标平台首页“帮助中心”。
4.6 其他:
招投标全流程信息发布和联络以购买招标文件时填写的信息为准,投标人应对填写的所有信息的真实性和准确性负责,并自行承担信息有误导致的一切后果。
五、投标文件的递交
递交截止时间:2026-02-13 09:00:00(北京时间)
递交方法:一次递交
递交地址:中铝集团绿星链通招标平台
备注:投标人必须在投标截止时间前使用中铝集团绿星链通招标平台投标文件制作软件制作并生成ZLTF格式的CA加密版投标文件,并将投标文件上传至中铝集团绿星链通招标平台,逾期上传的投标文件,系统将自动拒收,按放弃投标处理。
六、开标时间及地点
开标时间:同投标文件递交截止时间
开标地点:中铝集团绿星链通招标平台
备注:投标人须提前熟悉招标平台云智慧开标大厅在线解密相关操作流程,开标时间前半小时登录网上开标大厅等候开标,开标后在开标解密时间内自行完成解密、确认后方可退出。如未在规定时间内解密完成,引起的一切后果由投标人自行承担。
详细操作步骤请查看中铝集团绿星链通招标平台首页→帮助中心→操作手册栏目下的《投标人操作手册》。
七、其他公告内容
此公告在中铝集团绿星链通招标平台和中国招标投标公共服务平台上发布,对于因其他网站转载并发布的非完整版或修改版公告,而导致误报名或无效报名的情形,招标人及招标代理机构不予承担责任。
原标题:兰州铝业400kA电解系列烟气深度治理及节能改造项目EPC总承包招标